学院首页
学院动态
通知公告
资环故事
资环精选
学院介绍
学院简介
历史沿革
组织机构
现任领导
历任领导
院务公开
师资队伍
农业资源与环境系
环境科学与工程系
水土保持系
基础化学组
实验中心
本科生教育
专业简介
培养方案
课程建设
课程思政
教学研究
规章制度
示范中心
研究生教育
学科建设
博士后培养
研究生培养
留学生培养
客座教授
科学研究
科研平台
科研团队
科研立项
科研成果
社会服务
科研动态
学术交流
党群工作
党群建设
工会工作
学生工作
学生组织
团学园地
奖助工作
就业指导
校友之家
校友会
校友风采
校友名册
鎏金岁月
本科生教育
专业简介
培养方案
课程建设
课程思政
教学研究
规章制度
示范中心
教学研究
当前位置:
首页
>
本科生教育
>
教学研究
>
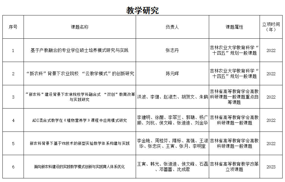
教学研究2022-2023
发布时间:2023-03-14
上一篇:教学研究
下一篇:2023年立项教学研究课题