为切实做好我院2025年硕士研究生招生考试复试录取工作,根据学校相关文件精神,结合我院实际,特制定本细则。
一、复试内容及方式
(一)复试内容
(1)专业课考核(100分)
专业课考核采取笔试的形式进行。笔试范围按照《资源与环境学院 2025年硕士研究生招生专业目录》中各复试科目的参考书目进行。笔试时间为90分钟,试题满分100分。
(2)综合面试(100分)
①外语能力考核:各复试小组指派外语水平较高的教师,专门负责外语能力考核。重点考核外语交流能力(20分);
②专业素质与创新能力、综合素质与科研潜质等(80分)。采用综合性、开放性的能力型试题。重点考核考生的专业基础及专业知识,对学科发展前沿了解情况等。
(3)思想政治素质和品德考核
主要考核考生本人的现实表现,包括考生的政治态度、思想表现、学习(工作)态度、道德品质、诚实守信、遵纪守法等方面。思想政治素质和品德考核成绩不记入复试总成绩,但思想品德考核不合格者不予录取。
(4)加试
以同等学力身份(专科毕业至入学报到时满2年以上或本科结业)报考的考生,需加试2门与报考专业相关的本科主干课程,加试成绩不计入总成绩。加试每门课程满分为100分,其中任意一门加试成绩低于60分视为不合格,将不予录取。
(二)复试方式
线下现场复试。
二、一志愿考生复试时间安排(调剂考生复试时间另行通知)

三、复试考生提交资格审核材料说明
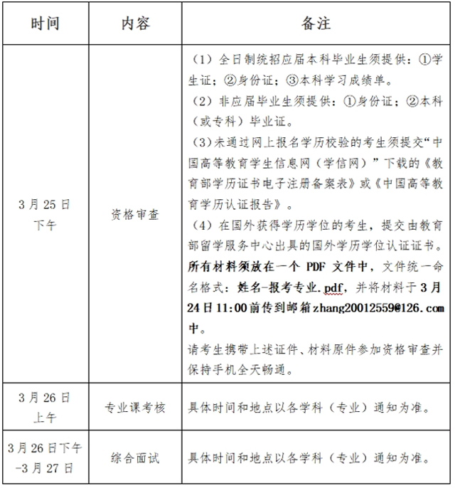
所有参加复试的考生在复试前须进行资格审核,办理复试相关事宜。考生在复试前须在2025年3月24日11:00之前将以下材料的扫描件或照片传到邮箱zhang20012559@126.com,并携带上述材料原件参加资格审核。
1.全日制统招应届本科毕业生须提供:①学生证;②身份证;③本科学习成绩单。
2.非应届毕业生须提供:①身份证;②本科(或专科)毕业证。
3.未通过网上报名学历校验的考生须提交“中国高等教育学生信息网(学信网)”下载的《教育部学历证书电子注册备案表》或《中国高等教育学历认证报告》。
4.在国外获得学历学位的考生,提交由教育部留学服务中心出具的国外学历学位认证证书。
5.各学科(专业)对考生进行资格审核,并在复试前使用学信网或中国教育在线 AI人像核验系统,综合运用人脸识别、人证识别,综合比对“报考库”“学籍学历库”“人口信息库”“考生考试诚信档案库”等。
四、成绩核算及录取原则
1.在招生计划内,按照总成绩由高分向低分顺次录取。
总成绩=(初试成绩总分/5)×70%+(复试成绩总分/2)×30%。
2.专业课考核成绩低于60分或综合面试成绩低于60分视为不合格。
3.不符合录取条件的考生,不予录取。不参加复试、复试不合格或加试不合格的考生均不予录取。应届本科毕业生及自学考试和网络教育届时可毕业本科生考生,入学时未取得国家承认的本科毕业证书者,录取资格无效。对弄虚作假者,无论何时,一经查实,即取消其入学资格或学籍。
五、复试纪律和要求
1.复试全程录音录像。复试前考生要签订《诚信复试承诺书》。考生不得私自对复试过程拍照、录音录像,不得将复试过程外泄,不得对外透露或传播复试试题内容等有关情况,否则学校有权追究其责任,并取消复试成绩。
2.对复试录取期间违反相关规定发生舞弊事件的,一律按有关规定严肃处理,造成严重后果和恶劣影响的,将按规定对有关人员进行追责问责,构成违法犯罪的,由司法机关依法追究法律责任。
3.对在复试过程中有违规行为的考生,一经查实,即按国家有关规定严肃处理,取消录取资格,计入考生考试诚信档案。新生报到后将对录取的考生进行全面复查,复查不合格的,取消学籍;情节严重的,移交有关部门调查处理。
六、联系方式
资源与环境学院办公室
联 系 人:田老师
联系电话:0431-84533058
2025年3月24日
资源与环境学院